日期:2020-10-21 10:03 點擊:
中考平均分在590+以上的有9所初中,3所都在楊浦區。楊浦區的考生可以說非常幸運了!除了老牌頂尖HY,LS,ZJ等初中,郊區的九峰實驗(松江),嘉華二今年中考表現也非常優秀。
中考平均分在580+以上的有11所初中,徐匯楊浦虹口的初中占領了大部分的席位,在全市范圍內也是非常突出了!

今年中考也有很多異軍突起的初中,一起來看看各區初中中考成績整理吧(部分區的初中沒有整理到)

靜安區

黃浦區

普陀區

虹口區

楊浦區

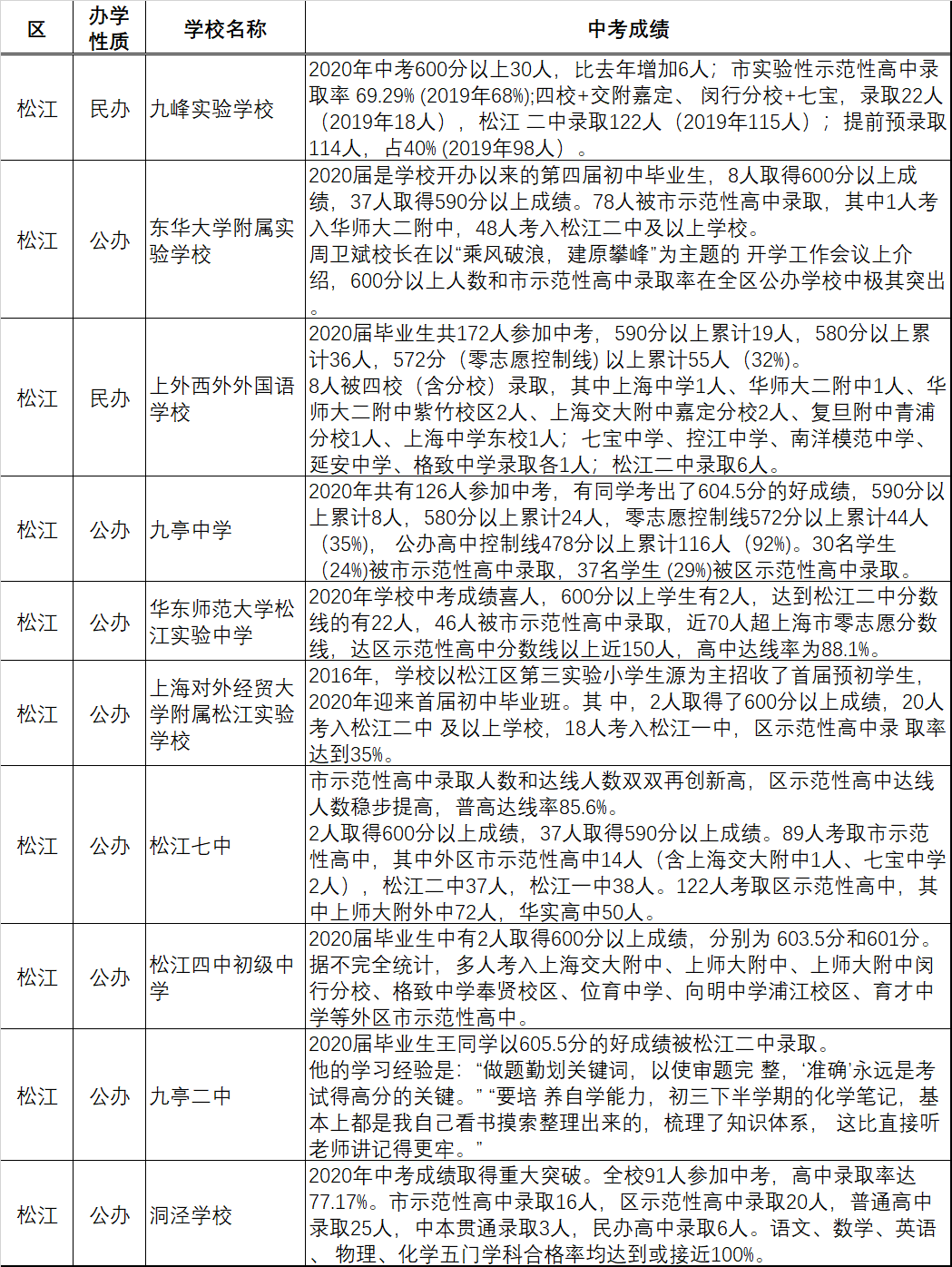
松江區

寶山區

嘉定區

金山區

奉賢區

崇明區

閔行區

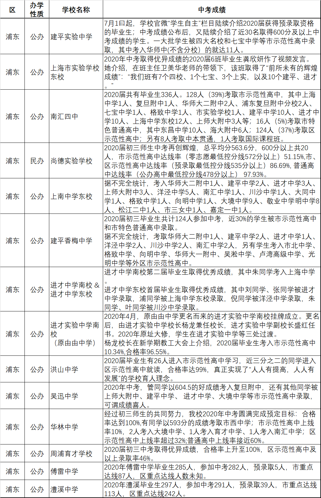
浦東新區

以上數據來源于網絡整理,僅供參考。
思源教育(原上海交大思源進修學院,簡稱思源教育)成立于1996年,自建校以來,秉承交大校訓,依托名校師資,提供專業的托班輔導、青少年英語輔導、小學輔導、初中輔導、高中輔導、高考高復、三校生高復、藝考生文化課等,學生遍及全市各區,至今已幫助六萬多余名學子取得優異成績,成功考入理想的各級院校!20余年來思源已成為“中考教學研究中心”、“中學個性化學習教育基地”、“快速學習法”實驗學校。
