日期:2022-03-03 10:03 點擊:
2022年上海專科層次自主招生31所院校招生簡章全部公布,本篇文章我們針對面向自主招生考試招生的31所院校,進行完整的梳理與分析,希望能在接下來3.11日的志愿填報中給大家帶來一定幫助!
2022年31所院校招生人數匯總表

小升分析:
◆學業水平成績齊全的應屆三校生總計招生8861人,比2021年多招收185人;
◆學業水平成績齊全的應屆高中生總計招生3347人,比2021年多招收241人;
◆歷屆三校生、學業水平成績不齊全的應屆三校生總計招生288人,比2021年多招收3人;三校升APP出品
◆歷屆三校生、學業水平成績不齊全的應屆高中生總計招生288人,比2021年少招收2人;
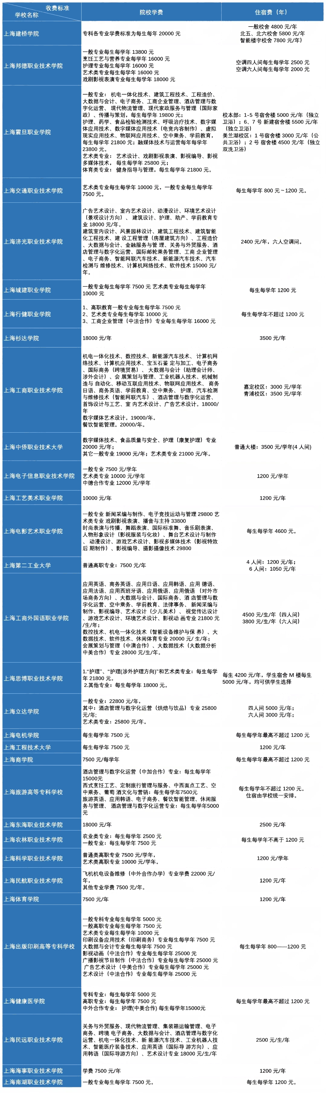
2022年31所院校學費一覽

小升分析:
◆民辦院校學費普遍比公辦院校高;
◆藝術類專業學費普遍比一般專業高;
◆中外合作專科學費普遍較高。
2022年熱門專業匯總表

小升分析:
◆選專業要挑自己喜歡的,不能盲目跟風
◆女生與男生喜歡的專業經常兩極分化很嚴重
◆擇己所長,盡可能的把自己的潛能發揮出來
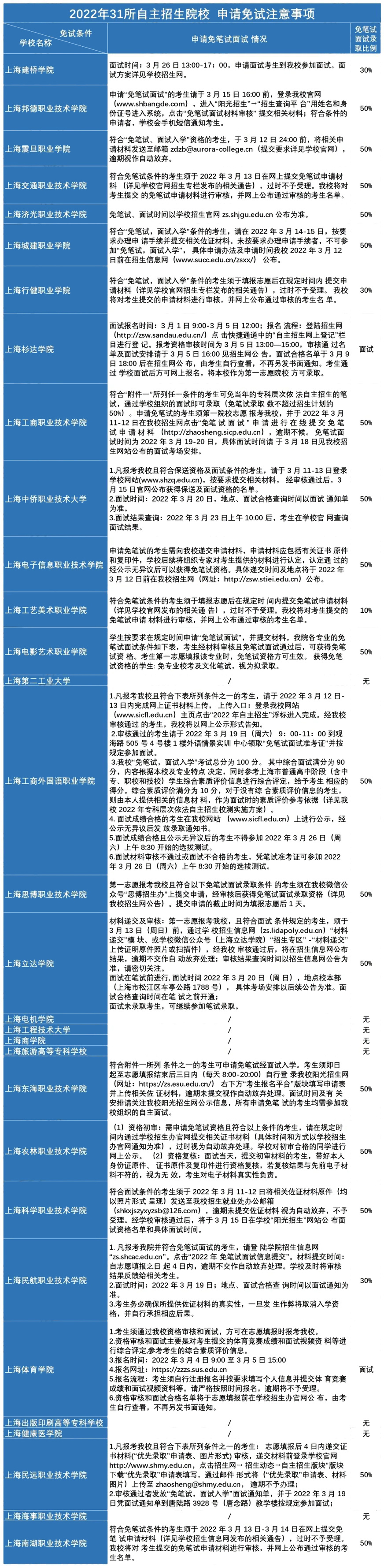
各院校免筆試面試注意事項

小升分析:
◆大部分院校都有免筆試面試
◆符合條件的同學可根據要求遞交材料
◆面試等于多一次機會,通過可直接錄取
◆面試未通過可繼續參加該校筆試
2022年自主招生考試總結
3月11日至3月12日,每日9:00-15:00,考生登錄“上海招考熱線”(www.shmeea.edu.cn)進行網上填報志愿。考生可填報1所院校志愿,最多可填報4個專業志愿。一般專業志愿與藝體類專業志愿之間不得兼報,同時須勾選是否服從專業調劑。志愿填報期間考生可修改本人填報志愿信息,過時不再予以修改和補填。三校升APP出品
3月17日至3月18日,每日9:00-15:00,考生需登錄“上海招考熱線”進行網上繳費。
各項測試日期統一定于3月26日(星期六)上午8:30開始開始。
因志愿填報錯誤及未繳費等原因而造成的后果由考生本人負責。
院校志愿投檔錄取結束后,“上海招考熱線”將公布有缺額計劃的院校及其專業情況,在2022年4月7日至4月10日期間,未被錄取的考生可參加兩次征求志愿錄取。
思源教育(原上海交大思源進修學院,簡稱思源教育)成立于1996年,自建校以來,秉承交大校訓,依托名校師資,提供專業的托班輔導、青少年英語輔導、小學輔導、初中輔導、高中輔導、高考高復、三校生高復、藝考生文化課等,學生遍及全市各區,至今已幫助六萬多余名學子取得優異成績,成功考入理想的各級院校!20余年來思源已成為“中考教學研究中心”、“中學個性化學習教育基地”、“快速學習法”實驗學校。
