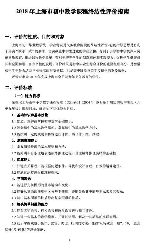
日期:2017-12-12 09:31 點擊:
















思源教育(原上海交大思源進修學院,簡稱思源教育)成立于1996年,自建校以來,秉承交大校訓,依托名校師資,提供專業的托班輔導、青少年英語輔導、小學輔導、初中輔導、高中輔導、高考高復、三校生高復、藝考生文化課等,學生遍及全市各區,至今已幫助六萬多余名學子取得優異成績,成功考入理想的各級院校!20余年來思源已成為“中考教學研究中心”、“中學個性化學習教育基地”、“快速學習法”實驗學校。
58351887 / 58352220 浦東八佰伴校區
(詳情請點擊) 浦東新區南泉北路1025號(近張楊路,明珠小學旁)62932552/62932882 思源中高考學習中心
(詳情請點擊) 徐匯區華山路1988號匯銀大廈北樓6樓619室63330788 人民廣場三校生高復校區
(詳情請點擊) 黃浦區延安東路700號港泰廣場708-1室021-56611361 普陀三校生高復校區
(詳情請點擊) 普陀區交通路4703弄28號一樓32035781/62581699 徐匯三校生高復校區
(詳情請點擊) 徐匯區廣元西路12號(工商銀行隔壁)50836650/58437313 浦東三校生高復校區
(詳情請點擊) 浦東新區南泉北路1025號2樓(近張楊路,明珠小學旁)021-55808106 楊浦三校生高復校區
(詳情請點擊) 楊浦區國賓路36號萬達廣場B座1404室021-64680311 思源外語徐匯校區
(詳情請點擊) 徐匯區南丹東路238號2層54162500/54162556 思源外語南方校區
(詳情請點擊) 閔行區古美路35號318室021-50933616 思源外語八佰伴校區
(詳情請點擊) 浦東新區浦東南路1138號上海灣三樓301-B021-53820050 黃浦校區
(詳情請點擊) 斜土路768號致遠大廈710室58209385/32123101 思源外語云臺路校區
(詳情請點擊) 浦東新區瀏河路19號19創意園2樓(近云臺路)55670526/31117286 楊浦大橋校區
(詳情請點擊) 楊浦區平涼路1128弄銀鹿大廈1號樓803室(近眉州路)